Vous pouvez recréer un lien entre un assemblage et la dernière version des fichiers qu'il référence.
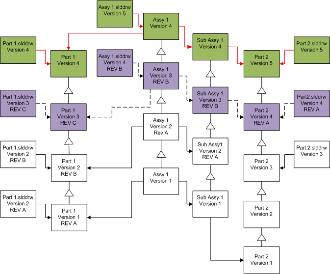
Si l'assemblage et ses sous-assemblages référencent des pièces qui ne sont pas de la dernière version, les références sont déplacées vers la dernière version des pièces.
Les versions antérieures des pièces, de l'assemblage et du sous-assemblage ne sont pas mises à jour et leurs références ne sont pas affectées.
Si des versions ultérieures de fichiers référencés ont subi des modifications de la géométrie, l'utilisation de cette option peut créer des changements indésirables ou des erreurs de reconstruction dans l'assemblage. De plus, si les propriétés du fichier comme le numéro de pièce, la description ou le matériau ont changé, dans les versions plus récentes, ceci peut causer des changements dans les nomenclatures.
Les sélections représentées dans le diagramme ci-dessous sous les suivantes:
Ecran |
Option |
Sélections |
Rechercher les fichiers à mettre à niveau |
Fichiers de type |
<Tous les types de fichiers SW> |
Paramètres des versions |
Créer une nouvelle version des fichiers |
Fichiers référençant des versions antérieures
- Sont réassociés à la nouvelle version
Mettre à jour les révisions
- Ne pas mettre à jour la révision
|

Liens de référence avant la mise à niveau |
Fichiers avant la mise à niveau |
Liens de référence après la mise à niveau |
Fichiers mis à niveau |