Vous pouvez incrémenter les étiquettes de révision sur les dernières versions des fichiers à mesure qu'ils sont mis à niveau.
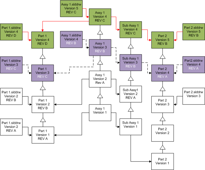
Les sélections représentées dans le diagramme ci-dessous sous les suivantes:
Ecran |
Option |
Sélections |
Rechercher les fichiers à mettre à niveau |
Fichiers de type |
<Tous les types de fichiers SW> |
Paramètres des versions |
Créer une nouvelle version des fichiers |
Fichiers référençant des versions antérieures
- Sont réassociés à la nouvelle version
Mettre à jour les révisions
|

Liens de référence avant la mise à niveau |
Fichiers avant la mise à niveau, indiquant une révision déplacée et incrémentée |
Liens de référence après la mise à niveau |
Fichiers mis à niveau |