İçindekiler'i Gizle

Relinking to the Latest Version of Referenced Files

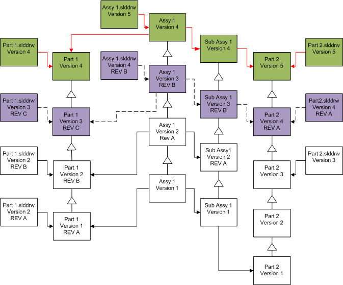
You can relink an assembly to the latest version of the files that it references.

If the assembly and its subassemblies reference versions of parts that are not the latest version, the references are moved to the latest versions of the parts.

Older versions of the parts, assembly, and subassembly are not upgraded and their references are not affected.

If the newer versions of referenced files have undergone geometry modifications, using this option could result in unwanted assembly changes or rebuild errors. In addition, if file properties such as Part Number, Description, or Material have changed, in the newer versions, this could cause changes in Bills of Materials.

Selections represented In the diagram below are:

Screen Option Selections
Search Files to Upgrade Files of type <All SW file types>
Version Settings Create new version of files Files referencing older versions
  • Are re-linked to the new version
Update revisions
  • Do not update revision

Reference links before upgrade Files before upgrade
Reference links after upgrade Upgraded files


Bu başlık hakkında geribildirimde bulunun

SOLIDWORKS; dokümantasyonun sunumu, doğruluğu ve bütünlüğü hakkında geribildiriminizi almaktan memnuniyet duyar. Bu başlık ile ilgili yorum ve önerilerinizi, aşağıdaki formu kullanarak doğrudan dokümantasyon takımımıza yollayın. Dokümantasyon takımı teknik destek sorularına yanıt veremez. Teknik destek ile ilgili bilgiler için buraya tıklayın.

* Gerekli

 
*Email:  
Konu:   Yardım Başlıkları Hakkında Geribildirim
Sayfa:   Relinking to the Latest Version of Referenced Files
*Yorum:  
*   Kişisel Bilgilerimin Dassault Systèmes tarafından kullanılacağının belirtildiği gizlilik politikasını okuduğumu ve kabul ettiğimi onaylıyorum

Yazdırma Başlığı

Yazdırılacak içeriğin kapsamını seçin:

x

Internet Explorer 7'den daha eski bir tarayıcı sürümünü kullandığınızı tespit ettik. Optimize edilmiş görünüm için tarayıcınızı Internet Explorer 7 veya daha yenisine yükseltmenizi öneririz.

 Bu mesajı bir daha asla gösterme
x

Web Yardım İçerik Sürümü: SOLIDWORKS PDM 2017 SP05

SOLIDWORKS içindeki Web yardımını devre dışı bırakmak ve onun yerine yerel yardımı kullanmak için Yardım > SOLIDWORKS Web Yardımını Kullan öğelerine tıklayın.

Web yardımı arabirimi ve araması ile ilgili karşılaştığınız sorunları lütfen yerel destek temsilcinize bildirin. Yardım başlıkları hakkında ayrı ayrı geri bildirimde bulunmak için ilgili başlığın sayfasından "Bu başlık hakkında geribildirim" bağlantısına tıklayın.