重新链接到参考引用的文件的最新版本

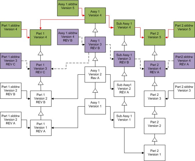
您可将装配体与其参考引用的零件的最新版本链接。

如果装配体及其子装配体参考引用不是最新版本的零件版本,参考引用会移动到零件的最新版本。

零件、装配体、及子装配体的旧版本不会升级,其参考引用不受影响。

如果参考引用的文件的新版本经历过几何体修改,使用该选项可产生不必要的装配体更改或重建错误。此外,在新版本中,如果诸如零件号、说明、或材料之类的文件属性已更改,此可导致在材料明细表中进行更改。

在下表中展现的选择内容为:

屏幕 选项 选择
搜索要升级的文件 文件类型 <所有 SW 文件类型>
版本设定 生成文件的新版本 参考旧版本的文件
  • 重新链接到新版本
更新修订版本
  • 不更新修订版本

升级前的参考引用链接 升级前的文件
升级后的参考引用链接 升级的文件