Увеличение меток редакции

Можно увеличить номер меток редакции в последней версии файлов при их обновлении.

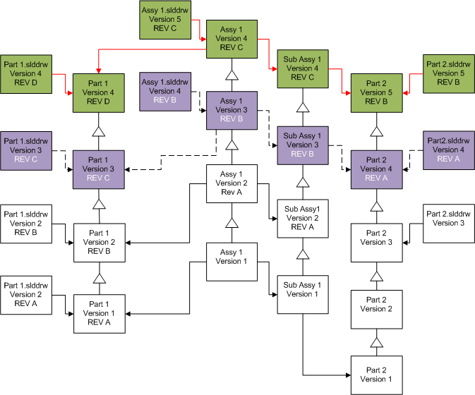
Выбор проиллюстрирован ниже:

Экран Настройка Выбор
Найти файлы для обновления Тип файлов <Все типы файлов SW>
Настройки версии Создать новую версию файлов Файлы, ссылающиеся на устаревшие версии
  • &Повторно связаны с новейшей версией

Обновить редакции

  • Увеличить номер редакции

Ссылки до обновления Файлы до обновления с перемещенными и увеличенными номерами редакций
Ссылки после обновления Обновленные файлы