目次を表示しない

参照されたファイルの最新版への再リンク(Relinking to the Latest Version of Referenced Files)

アセンブリが参照するファイルの最新版にアセンブリを再びリンクすることができます。

アセンブリとそのサブアセンブリが最新版ではない部品を参照している場合、参照は部品の最新のバージョンに移動されます。

古いバージョンの部品、アセンブリ、サブアセンブリはアップグレードされず、それらの参照は影響を受けません。

参照ファイルの新しいバージョンでジオメトリが変更された場合にこのオプションを使用すると、結果として不必要なアセンブリの変更が行われたり、再構築エラーが発生する場合があります。 更に、ファイル プロパティ(部品名、注記、材料など)が変更されている場合、新しいバージョンの部品表が変更される場合があります。

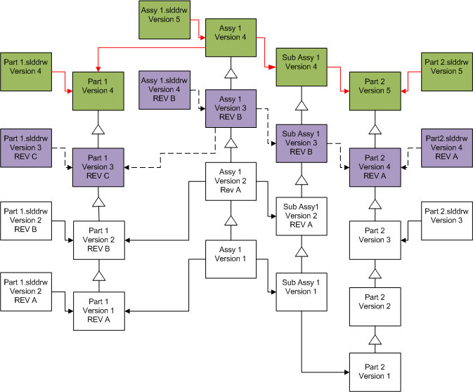
下の図で示される選択は:

画面 オプション 選択
アップグレードするファイルを検索(Search Files to Upgrade) ファイルの種類(Files of type) <すべての SW ファイルタイプ>
バージョン設定(Version Settings) ファイルの新しいバージョンを作成(Create new version of files) 古いバージョンを参照しているファイル(Files referencing older versions)
  • 新しいバージョンに再リンクされます(Are re-linked to the new version)
リビジョンを更新(Update revisions)
  • リビジョンを更新しない(Do not update revision)

アップグレード前の参照リンク アップグレード前のファイル
アップグレード後の参照リンク アップグレードされたファイル


トピックについてフィードバックを送信

ヘルプに関してフィードバックを送信することができます。しかし、ドキュメンテーション グループはテクニカル サポートに関する質問に答えることはできません。 テクニカル サポートに関する情報はここをクリックしてください

* 必要項目

 
*電子メール:  
件名:   トピックのフィードバック
ページ:   参照されたファイルの最新版への再リンク(Relinking to the Latest Version of Referenced Files)
*コメント:  
*   プライバシー ポリシーを読み、個人情報が Dassault Systèmes によって使用されることに同意します。

トピックの印刷

印刷するコンテンツの範囲を選択:

x

Internet Explorer 7 より古いブラウザ バージョンが検知されました。 表示を最適化するにはInternet Explorer 7 以上のブラウザ バージョンにアップグレードしてください。

 今後このメッセージを表示しない
x

Web ヘルプ コンテンツ バージョン: SOLIDWORKS PDM 2018 SP05

SOLIDWORKS で Web ヘルプを無効にして、ローカル ヘルプを使用するには、ヘルプ > SOLIDWORKS Web ヘルプ使用 をクリックしてください。

Web ヘルプのインタフェースや検索機能に関する問題は、お客様のサポート担当者までご連絡ください。各トピック ページの「トピックについてフィードバックする」リンクを使用し、各ヘルプ トピックについてフィードバックを送信することもできます。