Ponowne łączenie z najnowszą wersją plików odniesienia

Można ponownie połączyć złożenie z najnowszą wersją plików, do których ma ono odniesienia.

Jeżeli złożenie i jego podzespoły mają odniesienia do wersji części, które nie są najnowszą wersją, odniesienia są przeniesione do najnowszych wersji części.

Starsze wersje części, złożenia i podzespołu nie są uaktualnione i nie ma to wpływu na ich odniesienia.

Jeżeli nowsze wersje odniesionych plików zostały poddane zmianom geometrii, użycie tej opcji może spowodować niepożądane zmiany w złożeniu lub błędy przebudowy. Ponadto jeżeli właściwości pliku, takie jak Numer części, Opis lub Materiał, uległy zmianie w nowszych wersjach, może to spowodować zmiany na Liście materiałów.

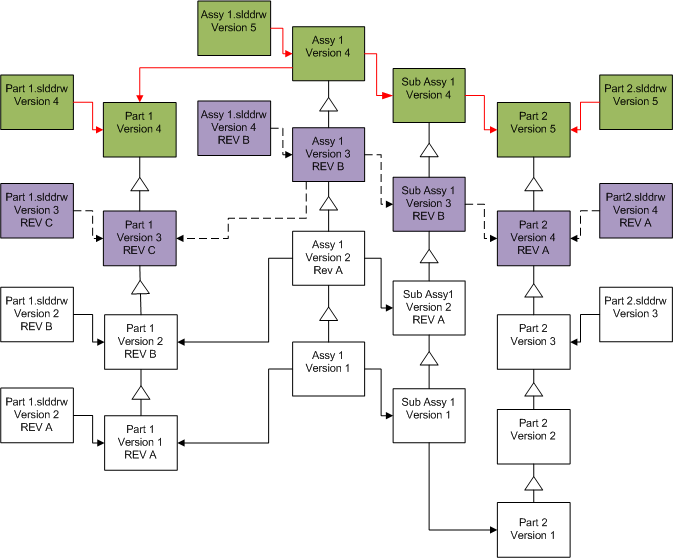
Wybory reprezentowane w diagramie poniżej to:

Ekran Opcja Wybory
Wyszukaj pliki do uaktualnienia Pliki typu: <Wszystkie typy plików SW>
Ustawienia wersji Utwórz nową wersję plików Pliki mające odniesienia do starszych wersji
  • Są ponownie połączone z nową wersją
Aktualizuj poprawki
  • Nie aktualizuj poprawki

Łącza odniesień przed uaktualnieniem Pliki przed uaktualnieniem
Łącza odniesień po uaktualnieniu Uaktualnione pliki