Inkrementowanie etykiet poprawek

Można inkrementować etykiety poprawek na najnowszych wersjach plików przy uaktualnianiu plików.

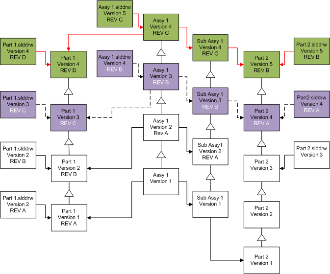
Wybory reprezentowane w diagramie poniżej to:

Ekran Opcja Wybory
Wyszukaj pliki do uaktualnienia Pliki typu: <Wszystkie typy plików SW>
Ustawienia wersji Utwórz nową wersję plików Pliki mające odniesienia do starszych wersji
  • Są ponownie połączone z nową wersją

Aktualizuj poprawki

  • Inkrementacja poprawki

Łącza odniesień przed uaktualnieniem Pliki przed uaktualnieniem, pokazujące poprawkę, która jest przeniesiona i inkrementowana
Łącza odniesień po uaktualnieniu Uaktualnione pliki