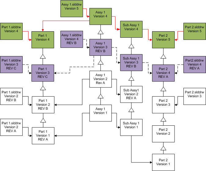
アセンブリが参照するファイルの最新版にアセンブリを再びリンクすることができます。
アセンブリとそのサブアセンブリが最新版ではない部品を参照している場合、参照は部品の最新のバージョンに移動されます。
古いバージョンの部品、アセンブリ、サブアセンブリはアップグレードされず、それらの参照は影響を受けません。
参照ファイルの新しいバージョンでジオメトリが変更された場合にこのオプションを使用すると、結果として不必要なアセンブリの変更が行われたり、再構築エラーが発生する場合があります。 更に、ファイル プロパティ(部品名、注記、材料など)が変更されている場合、新しいバージョンの部品表が変更される場合があります。
下の図で示される選択は:
画面 |
オプション |
選択 |
アップグレードするファイルを検索(Search Files to Upgrade)
|
ファイルの種類(Files of type)
|
<すべての SW ファイルタイプ>
|
バージョン設定(Version Settings)
|
ファイルの新しいバージョンを作成(Create new version of files)
|
古いバージョンを参照しているファイル(Files referencing older versions)
-
新しいバージョンに再リンクされます(Are re-linked to the new version)
リビジョンを更新(Update revisions)
-
リビジョンを更新しない(Do not update revision)
|
アップグレード前の参照リンク |
アップグレード前のファイル |
アップグレード後の参照リンク |
アップグレードされたファイル |