リビジョンタグの増加(Incrementing Revision Tags)

ファイルをアップグレードするように、ファイルの最新のバージョンでリビジョンタグを増加させることができます。

下の図で示される選択は:

画面 オプション 選択
アップグレードするファイルを検索(Search Files to Upgrade) ファイルの種類(Files of type) <すべての SW ファイルタイプ>
バージョン設定(Version Settings) ファイルの新しいバージョンを作成(Create new version of files) 古いバージョンを参照しているファイル(Files referencing older versions)
  • 新しいバージョンに再リンクされます(Are re-linked to the new version)

リビジョンを更新(Update revisions)

  • リビジョンを増加(Increment revision)

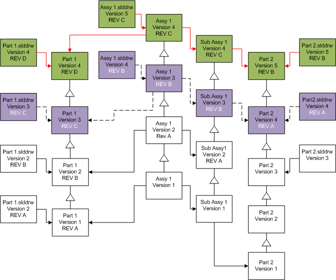
アップグレード前の参照リンク アップグレード前のファイル、移動され、増加されたリビジョンを表示します。
アップグレード後の参照リンク アップグレードされたファイル